Seite 1 von 2
Unterstützung bei Eberspaecher Heizungen
Verfasst: 01.09.2023 15:48
von schotti
Halli Hallo Gemeinde,
das ist einer meiner ersten Beiträge hier, also bitte schont mich noch etwas.

Nachdem ich mir aber nun einen 2000er JC 316CDI gekauft habe, bin ich nun auch hier aktiv.
Wer seriöse Hilfe zu einem Heizgerät von Eberspächer benötigt, der kann sich gern melden. Ich bin Mitarbeiter in der Applikationsentwicklung bei Eberspaecher und kann vielleicht die ein oder andere Info liefern, die sonst nur sehr Mühevoll herauszubekommen wäre.
Ich helfe gern weiter wenn es um die Diagnose, Ersatzteillisten (und Ersatzteilfindung) oder Reparaturleitfäden geht. Wer im Raum Gotha (Thüringer Wald) lebt kann gern auf mich zukommen, ich habe alles hier um die Heizer zu diagnostizieren und unterstütze auch gern beim Kauf und/oder potentiellem Upgrade auf neue Heizungen.
Ich werde mich aber hüten zu irgendwelchen China-Heizern ein Statement abzugeben. Wer billig kaufen will kann das gern tun, kauft euch aber am besten einen CO-Warner gleich mit dazu
Bis dahin,
Dominik

Re: Unterstützung bei Eberspaecher Heizungen
Verfasst: 01.09.2023 16:20
von Donjon
Herzlich willkommen

,
Ein tolles Angebot.
Gruß Oli
Re: Unterstützung bei Eberspaecher Heizungen
Verfasst: 01.09.2023 17:53
von Never ending project
Hallo Dominik,
tolles Angebot, aber vielleicht kannst Du noch benennen, für welche Modelle bzw. Baujahre Du noch tätig werden könntest, denn ich glaube zumindest die Original-Eberspächer Standheizungen aus den T1 Baujahren sind mittlerweile auch ersatzteilmäßig durch....oder?
Hab irgendwann mal eine Adresse in Hamburg erhalten, aber ich glaube auch da ist mittlerweile die letzte Brennkammer über den Tresen gegangen.
Ansonsten teile ich Deine Philosophie, lieber einmal was richtiges zu kaufen als mehrfach Billigware.....
Viel Freude mit Deinem neuerworbenen James und immer gute Fahrt ohne technische Stops, willkommen im Forum der James Cook Freunde!
Gruß aus Braunschweig vom Arnd
Re: Unterstützung bei Eberspaecher Heizungen
Verfasst: 03.09.2023 15:33
von schotti
Prinzipiell gibt es keine Einschränkungen zum Baujahr der Heizung. Wir haben ein recht gut gepflegtes Archiv und ich habe mich auch schon an alten B1L / D1L vergriffen.
Wichtig ist natürlich dass solang ich Informationen zur Heizung bekomme, kann ich auch nach potentiellen Ersatzteilen suchen, die vielleicht noch lieferbar sind. Allerdings rate ich bei so alten "Koffern" lieber zum Austausch, als zur Reparatur - schlicht aus Gründen der Sicherheit.
Re: Unterstützung bei Eberspaecher Heizungen
Verfasst: 03.09.2023 16:50
von Kasimir
Hi, das ist ein tolles Angebot von dir.
Für viele dürfte bei einem Austausch der Heizung interessant sein, nach wie vor die Westfalia Bedieneinheit zu nutzen und kein separates, zusätzliches Bedienfeld einzusetzen. In einem anderen Thread habe ich gelesen, dass jemand mit seinem Service Glück hatte und dieser auf die neue Heizung eine Software spielen konnte, sodass diese weiterhin mit der Westfalia Bedieneinheit funktionierte. Hast du dazu mehr Informationen?
Viele Grüße
Kasimir
Re: Unterstützung bei Eberspaecher Heizungen
Verfasst: 04.09.2023 21:19
von schotti
Kasimir hat geschrieben: ↑03.09.2023 16:50
Hi, das ist ein tolles Angebot von dir.
Für viele dürfte bei einem Austausch der Heizung interessant sein, nach wie vor die Westfalia Bedieneinheit zu nutzen und kein separates, zusätzliches Bedienfeld einzusetzen. In einem anderen Thread habe ich gelesen, dass jemand mit seinem Service Glück hatte und dieser auf die neue Heizung eine Software spielen konnte, sodass diese weiterhin mit der Westfalia Bedieneinheit funktionierte. Hast du dazu mehr Informationen?
Viele Grüße
Kasimir
Das geht/ging nur mit Heizgeräten aus dem Handel die die gleiche Software-Architektur verwenden und dann auch nur, wenn man die entsprechende Hard- und Software hatte.
Ich hatte das gleiche Thema schon einmal im T4 Forum ausführlich erklärt. Im Grunde ist es bei westfalia früher so gewesen, und da zählt auch der JC leider dazu, dass die Regelung der Heizung äußerst fraglich ist. Die Heizung lässt sich am bedienteil nämlich weder hinsichtlich Wunschtemperatur noch nach Heizleistung einstellen. Viel mehr stehen die Zahlen 10-30 für einen temperaturwert im Hintergrund, den das bedienteil mit der aktuellen Temperatur im Innenraum vergleicht und daraufhin das Heizgerät lediglich in den Stufen klein, Mittel und groß ansteuert und ein ausregeln gibt es nicht. Das bedeutet, dass Selbst auf kleinster Heizleistung die innenraumtemperatur schon lang in saunaähnliche Bereiche gehen kann und die Heizung fröhlich weiter auf kleinster Heizleistung weiter läuft.
In meinem T4 habe ich nicht zuletzt aus diesem Grund auf eine neue Airtronic mit separatem bedienteil umgebaut. Die Handelslösungen arbeiten nach solltemperwtur und wenn die in einer gewissen hysterese überschritten wird, geht die Heizung in den Standby bis die Temperatur im Innenraum wieder fällt.
Die neuen Heizungen haben zudem den Vorteil, dass sie Brennermotoren viel leiser sind, man die Dosierpumpe gar nicht mehr im laufenden Betrieb wahrnimmt (wenn gut verbaut), sie deutlich längere Laufzeiten haben und eine automatische Höhenanpassung (je nach Modell bis 5000hm) schon mit an Bord ist. Eine Kombination aus stationärem Bedienteil und einer App-Lösung ist ebenfalls problemlos machbar und beide Bedienteile kommunizieren dann sogar Miteinander, sodass man über das eine Einschalten und über das andere ausschalten kann. Außerdem lassen sich insgesamt 2 Bedienteile mit 2 Heizgeräten kombinieren.
Im JC gibts auch eine entsprechende Aussparung in der Verkleidung, die man für das stationäre Bedienteil nutzen kann. Dazu gibts eine entsprechende Einbaublende die genau da rein passt. Sieht dann genauso aus wie im T4 bei mir.

- IMG_3344.jpeg (2.89 MiB) 15132 mal betrachtet
Unterstützung bei Eberspaecher Heizungen
Verfasst: 04.09.2023 21:38
von HerrmannOnTour
Ist es nicht so, dass das Westfalia-Steuergerät ein „Heizung an“ und eine Solltemperatur an das Steuergerät der Heizung gibt und dieses direkt selbst auf den NTC(?) für die Innenraum zugreift? Zumindest letzteres ist m.E. so (graues Kabel im Standheizungskasten).
Würde da gerne mehr dazu wissen, kannst du den Beitrag im T4-Forum verlinken?
Viele Grüße,
Matthias
Gesendet von iPhone mit Tapatalk
Re: Unterstützung bei Eberspaecher Heizungen
Verfasst: 04.09.2023 21:50
von schotti
HerrmannOnTour hat geschrieben: ↑04.09.2023 21:38
Ist es nicht so, dass das Westfalia-Steuergerät ein „Heizung an“ und eine Solltemperatur an das Steuergerät der Heizung gibt und dieses direkt selbst auf den NTC(?) für die Innenraum zugreift? Zumindest letzteres ist m.E. so (graues Kabel im Standheizungskasten).
Würde da gerne mehr dazu wissen, kannst du den Beitrag im T4-Forum verlinken?
Viele Grüße,
Matthias
Gesendet von iPhone mit Tapatalk
Die genaue Regelstrategie habe ich im T4 Forum nicht beschrieben, nur den generellen Unterschied zur Handelsvariante, aber da steht das gleiche wie hier auch.
Das was du beschreibst ist die reguläre Regelstrategie wie es bei fast allen Geräten aus dem Handel gehandhabt wird. Es ist aber nicht so wie du annimmst, denn das Bedienteil von Westfalia gibt einmal eine Soll- und einmal eine Referenzspannung aus, die vom Steuergerät ausgewertet wird, woraufhin das quasi nur übermittelt bekommt ob es weniger oder mehr heizen soll. Die eigentliche Auswertung der Soll und Innenraumtemperatur findet im E153 statt und das dann auch nur so, dass die Heizung nie in den Standby geht, weil die Solltemperatur im Innenraum schon lang erreicht ist. Das alles ist für meinen Begriff einer Solltemperatur voll daneben und kann mit einer richtigen Regelung auf Solltemperaut leider nicht mithalten.
Ich hatte mal versucht mit einer Steuerung per Arduino oder ähnlichem zu basteln, aber das hat leider nicht funktioniert.
Re: Unterstützung bei Eberspaecher Heizungen
Verfasst: 04.09.2023 22:23
von HerrmannOnTour
Am Steuergerät der Standheizung selbst hängt doch aber der Temperaturfühler aus dem Innenraum dran (graues Kabel am weißen Stecker), siehe auch
hier. Konnte ich zumindest reproduzieren: wenn man den falschen Temperaturfühler (den an der Brennkammer, gleicher Stecker) ans Steuergerät anschließt, geht die Heizung quasi sofort in die niedrigste Stufe.
Verstehe ich es richtig, dass das E153 quasi nur sagt "heizen" (=Steuerspanung > Referenzspannung), "viel heizen" (=Steuerspannung >> Referenzspannung) oder "weniger/nicht heizen" (umgekehrt)?
Wie Du schon sagst könnte man daraus wohl eine Art Adapter per Arduino basteln. Woran ist es denn bei dir letztlich gescheitert?
Viele Grüße,
Matthias
Re: Unterstützung bei Eberspaecher Heizungen
Verfasst: 05.09.2023 08:31
von flott.weg
schotti hat geschrieben: ↑01.09.2023 15:48
Halli Hallo Gemeinde,
das ist einer meiner ersten Beiträge hier, also bitte schont mich noch etwas.

Nachdem ich mir aber nun einen 2000er JC 316CDI gekauft habe, bin ich nun auch hier aktiv.
Wer seriöse Hilfe zu einem Heizgerät von Eberspächer benötigt, der kann sich gern melden. Ich bin Mitarbeiter in der Applikationsentwicklung bei Eberspaecher und kann vielleicht die ein oder andere Info liefern, die sonst nur sehr Mühevoll herauszubekommen wäre.
Ich helfe gern weiter wenn es um die Diagnose, Ersatzteillisten (und Ersatzteilfindung) oder Reparaturleitfäden geht. Wer im Raum Gotha (Thüringer Wald) lebt kann gern auf mich zukommen, ich habe alles hier um die Heizer zu diagnostizieren und unterstütze auch gern beim Kauf und/oder potentiellem Upgrade auf neue Heizungen.
Ich werde mich aber hüten zu irgendwelchen China-Heizern ein Statement abzugeben. Wer billig kaufen will kann das gern tun, kauft euch aber am besten einen CO-Warner gleich mit dazu
Bis dahin,
Dominik
ahoi Dominik.
das klingt ja super. meine evo airtop, die seit ca. 13 jahren unterm auto hängt, hat neulich den geist aufgegeben. sie läuft zwar noch, aber statt der gewünschten aufgeheizten luft, gabs qualm. der service vor ort wäre wohl so teuer, das ich schon mit mit den china-heizern geliebäugelt habe. bin gerade dabei das teil auszubauen. kann ich sie dir zuschicken und du wirfst nen äuge drauf? ist halt auch seitdem nicht geserviced worden.
grüße jan
Re: Unterstützung bei Eberspaecher Heizungen
Verfasst: 05.09.2023 09:28
von schotti
HerrmannOnTour hat geschrieben: ↑04.09.2023 22:23
Am Steuergerät der Standheizung selbst hängt doch aber der Temperaturfühler aus dem Innenraum dran (graues Kabel am weißen Stecker), siehe auch
hier. Konnte ich zumindest reproduzieren: wenn man den falschen Temperaturfühler (den an der Brennkammer, gleicher Stecker) ans Steuergerät anschließt, geht die Heizung quasi sofort in die niedrigste Stufe.
Verstehe ich es richtig, dass das E153 quasi nur sagt "heizen" (=Steuerspanung > Referenzspannung), "viel heizen" (=Steuerspannung >> Referenzspannung) oder "weniger/nicht heizen" (umgekehrt)?
Wie Du schon sagst könnte man daraus wohl eine Art Adapter per Arduino basteln. Woran ist es denn bei dir letztlich gescheitert?
Viele Grüße,
Matthias
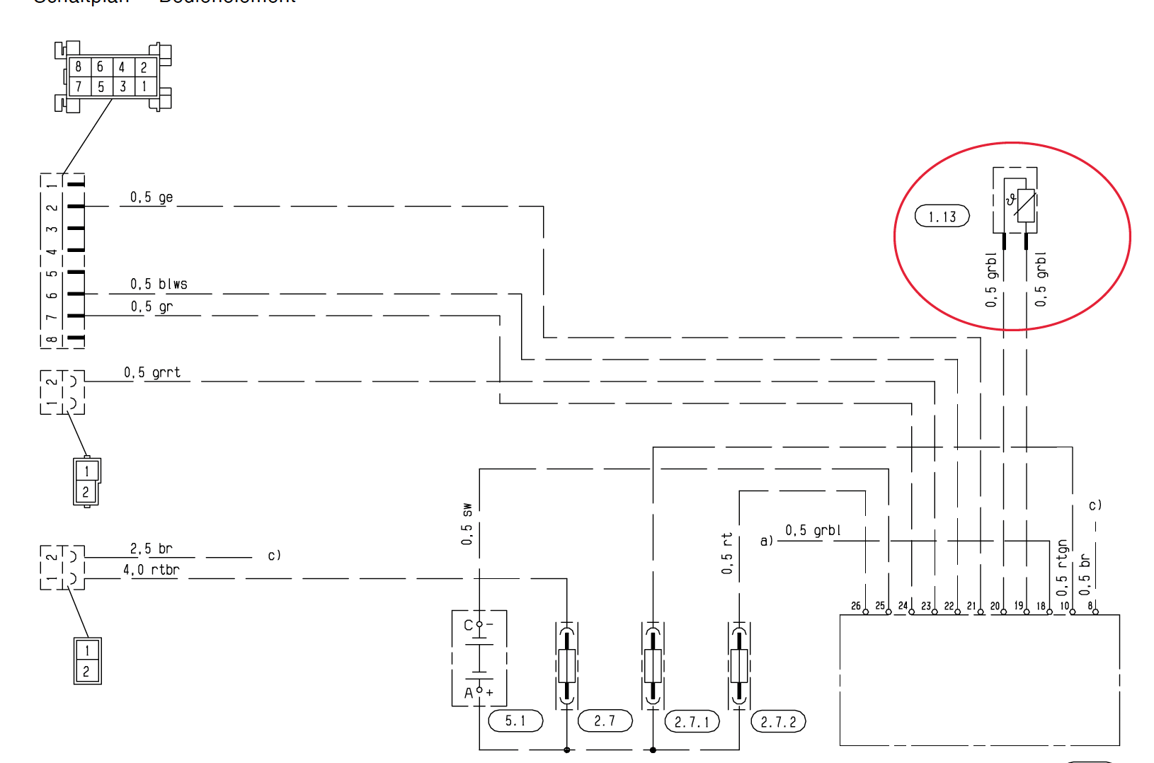
Der Schaltplan den ich aus unserem Infoblatt zur Verfügung habe besagt lediglich, dass ein externer Temperaturregelfühler möglich ist. Serienmäßig ist der Regelfühler aber an das Bedienteil E153 angeschlossen und dieses wertet aus, wie die Heizleistungsstufe zu sein hat. Das Signal wird entsprechend über gr/rt in (Pin23 E153) Richtung Heizgerät geliefert in Form der Steuerspannung von 1-2,5V. Die Referenzspannung wird über gr (Pin 24 E153) geliefert.

- Temperaturregelfühler im Innenraum des JC
- Bildschirmfoto 2023-09-05 um 10.17.39.png (162.96 KiB) 15080 mal betrachtet
Wenn die Heizung selbst einen Regelfühler hätte, würde dieser zwar auch über grau und Grau/rot+braun/weiß ausgewertet werden, allerdings wird dann nur ein Widerstand zwischen grau und der Kabelbrücke grau/rot+braun/weiß gemessen. in Diesem Fall aber werden die beiden Pins eben wie schon erwähnt durch die spezielle Westfalia Software für eine Referenzspannung genutzt und das Heizgerät besitzt keine Ausregeleung.

- Ausregelung
- Bildschirmfoto 2023-09-05 um 10.24.03.png (220.02 KiB) 15080 mal betrachtet
Gescheitert ist meine Umsetzung eines Adapter in Form von Arduino oder ähnlichem leider daran, dass ich einfach kein Vernünftiges Signal aus dem Bedienteil ziehen konnte, da ich das Kennfeld dahinter nicht kenne und das Reverse Engineering war mir einfach irgendwann zu blöd, da für mich die Vorteile der neuen Bedienelemente klar auf der Hand lagen. Das Bedienteil E153 ist zudem im JC und im T4 an so einer blöden stelle, dass man jedes mal durch das ganze Fahrzeug kriechen muss, um etwas an der Heizung zu ändern. Das ist per App bzw. stationärem Bedienteil in Griffnähe einfach viel bequemer und zudem genauer.
flott.weg hat geschrieben: ↑05.09.2023 08:31
das klingt ja super. meine evo airtop, die seit ca. 13 jahren unterm auto hängt, hat neulich den geist aufgegeben. sie läuft zwar noch, aber statt der gewünschten aufgeheizten luft, gabs qualm. der service vor ort wäre wohl so teuer, das ich schon mit mit den china-heizern geliebäugelt habe. bin gerade dabei das teil auszubauen. kann ich sie dir zuschicken und du wirfst nen äuge drauf? ist halt auch seitdem nicht geserviced worden.
Sorry, aber mit einer Evo Airtop solltest du dich an jemanden wenden, der sich mit Webasto auskennt

Ich arbeite beim Wettbewerber mit dem großen E kann dir nur den Tipp geben, dass grobes Qualmen meist von mangelnder Verbrennung stammt. Entweder glüht dein Glühstift nicht richtig, oder es kommt nicht genügend Luft zur Verbrennung - ist meine Vermutung. In jedem Fall schadet es nicht, ein 13 Jahre altes gerät mal zu öffnen, alles zu reinigen und gleichermaßen auch zu prüfen. Zum Chinaböller halte ich mich höflich zurück und hülle mich in Schweigen - muss jeder selbst wissen. Mein Angebot beim Umbau auf etwas vernünftiges zu unterstützen steht aber nach wie vor.
Re: Unterstützung bei Eberspaecher Heizungen
Verfasst: 05.09.2023 11:39
von flott.weg
schotti hat geschrieben: ↑05.09.2023 09:28
Sorry, aber mit einer Evo Airtop solltest du dich an jemanden wenden, der sich mit Webasto auskennt

Ich arbeite beim Wettbewerber mit dem großen E kann dir nur den Tipp geben, dass grobes Qualmen meist von mangelnder Verbrennung stammt. Entweder glüht dein Glühstift nicht richtig, oder es kommt nicht genügend Luft zur Verbrennung - ist meine Vermutung. In jedem Fall schadet es nicht, ein 13 Jahre altes gerät mal zu öffnen, alles zu reinigen und gleichermaßen auch zu prüfen. Zum Chinaböller halte ich mich höflich zurück und hülle mich in Schweigen - muss jeder selbst wissen. Mein Angebot beim Umbau auf etwas vernünftiges zu unterstützen steht aber nach wie vor.
sorry. vor lauter begeisterung habe ich da wohl was verwechselt. aber danke für die tips. werde mir das teil bei zeiten mal genauer anschauen.
grüße jan
Re: Unterstützung bei Eberspaecher Heizungen
Verfasst: 08.12.2023 10:19
von rainerd
Hallo Schotti,
Erstmal Danke für dein Angebot.
Beim NCV3 JC (ab 2007) ist eine DW4SC Wasserheizung als Standheizung verbaut. Ich habe 2 Jahre gekämpft um diese zum laufen zu bringen. Ich habe Brennkammer etc. erneuern lassen, zuletzt bei Schlüter & Söhne, ein großer MB Sitz und Eberspaecher Vertrieb in Hamburg. Aber letztendlich hat die Heizung dann nur funktioniert, weil ich ein passendes Steuergerät auf dem Gebrauchtmarkt erstanden hatte. Bei MB kostet das Steuergerät als Ersatzteil schlappe 900€ und war zuletzt eh nicht lieferbar.
Den Heizkörper Instandsetzen ist ja kein Hexenwerk, aber die Situation mit dem Steuergerät (was sich scheinbar sehr zuverlässig alle paar Jahre verabschiedet) macht mir etwas Sorge. Mein originales hatte ich bei einem Instandsetzer (Bastelbude) "reparieren" lassen, aber ohne Erfolg (Der hat Kontakte nachgelötet und dann mit Dichtmasse ausgegossen, was oft ja funktioniert).
Hast Du eine Idee wie man die Westfalia Software auf das Steuergerät bekommt bzw. das Steuergerät repariert bekommt? Bei Eberspaecher hatte ich auch mal angefragt, die sagten mir man repariert da keine Steuergeräte.
viele Grüße,
Rainer
Re: Unterstützung bei Eberspaecher Heizungen
Verfasst: 05.01.2024 00:19
von NilsonvomDach
Hallo Liebe JC- Freunde, Hallo Schotti,
Vielen Dank für dein Angebot. Ich bin seit kurzem Besitzer eines JC 2003 mit einer nicht funktionierenden D4S. Vielleicht kannst du noch helfen. Folgende Vorgeschichte:
Der JC war die letzten 17 Jahre bei einem Besitzer, der lt. eigener Aussage die Heizung nie wirklich benutzt hat. Sie ging bei der Besichtigung auch nicht. Fehlermeldung: Probleme mit Kraftstoff (Nummer hab ich gerade leider nicht parat, F52?). Nun gut, Preislich noch etwas gehandelt und den Bus trotzdem gekauft. Nach 500 KM Autobahn und anschließendem Volltanken haben wir es zu Hause erneut probiert. Heizung sprang an und es wurde kurz warm. Sie schaltete sich dann aber schnell mit der Meldung: Überhitzung wieder ab. Naja Armature am Werk, im Endeffekt haben wir vermutlich das Steuergerät durch zu viele Startversuche verriegelt. Am Ende stand F 17 im Disply. Ich habe die Heizung inzwischen ausgebaut und das Teil wurde lange nicht angerührt. Alle Schrauben am Unterflurkasten waren korridiert (sowohl Halter am Bus, als auch die vier Schrauben mit denen die Heizung verschraubt war. Eine davon ist beim Lösen in der Mitte durchgebrochen und steckt noch im Gewinde der Heizung. Das HeizungsGehäuse war stark verdreckt und die Plastikclips zum verriegeln des Gehäuses nicht mehr vorhanden. Sämtliche Zu- und Ableitungen (Luft) sehen auch nicht gut aus.
Was meinst du/ihr: gibt es eine realistische Chance das Teil zu verhältnismäßigen Kosten zu reparieren oder sollte ich eine komplette neue mit eigenem Bedienteil einbauen? Die Tatsache, dass die Steuerung über das Westfalia Bedienelement dann wegfallen würde stört mich nicht. Ganz im Gegenteil dann könnte sie wenigstens vernünftig programmiert und diagnostiziert werden. Das würde dann aber vermutlich sehr teuer werden... Ich schicke Mal noch ein paar Bilder des guten Stücks, vielleicht hilft das für eine Ersteinschätzung. Bin für jede Hilfe dankbar.
Liebe Grüße aus Berlin
Re: Unterstützung bei Eberspaecher Heizungen
Verfasst: 05.01.2024 13:13
von Meister Eder
Moin!
Du solltest Dir auch die Dieselpumpe anschauen. Die funktionierte bei uns, aber ! schaltete nicht ab! , sollte es der Fehler sein, es hört sich für mich danach an, dann erneuer sie und gleich eine mit Höhenkitt verbauen.
Insgesamt sieht es mir nach Unbenutzung aus. Das typische vierwöchige Freibrennen der Heizung und möglichst lange laufen lassen, ist versäumt worden. War bei uns auch so. Der Eberspächer Fachhändler hier vor Ort meinte, dass die D4S eine sehr robuste Heizung ist und sich alle Teile einzeln erneuern lassen. Hat auch funktioniert und nun läuft unsere einwandfrei, so wie Silvester, über Tage hinweg. Sind Freisteher!
Es lohnt sich, sie in stand zu setzen.
Frohes Neues sagt
Holger